Çevrim: Kontür, Z Seviye, Finiş

Tanım

Kullanıcı, takımın sadece yüzey boyunca kaba işleme için sadece yukarı doğru işleme kullanmasını zorlayabilir.

3652_1.png

Hayır : işlem yukarıdan aşağıya doğru programlanır. Bu en çok kullanılan ve varsayılan moddur.

3652_2.png

Evet : takım, aşağıdan yukarıya doğru hareket ederek işleme yapar.

Bu seçeneği yalnızca parçanın dış yan yüzeyleri için veya delik cepte programlayabilirsiniz.

İlk dalma geometriden daha aşağıdadır: alt yüzey varsa, onunla çarpışırız!

upwards.png

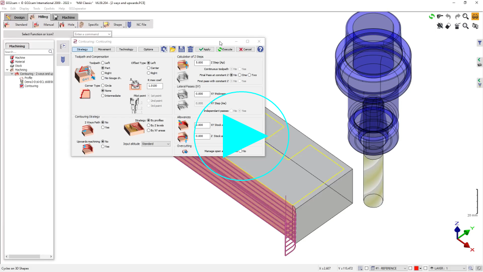
▶️ Aşağıdaki video, 2 Yollu Yol ve Yukarı İşleme parametrelerini kapsar ve yukarı işleme açıklaması 0:55 saniyededir.

Contouring strategy.png